介紹
我很懷疑有人能用2張舊DVD-ROM(CD-ROM和DVD-RW可選)和一些小零件做出一個臺式激光雕刻機套件。所以我自己做了,花了5天時間(包括買東西和其他快遞的時間),終于DIY了一個激光雕刻機套件。很有成就感,現在我來手把手教你。
互聯網上有各種關于使用廢棄光驅改裝激光雕刻機的文章, 激光切割機但現有的文章要么講解不清,要么成本高且工具繁多,本文整合資源,選擇最優方案,采用簡單且成本低廉的修改方法,僅供參考。
在這里我將展示如何制作一個簡單的 激光雕刻機 使用從舊臺式電腦拆下來的DVD-ROM,以Arduino作為主控制器,使用GRBL軟件控制步進電機的運動和激光模塊的操作,可以用來雕刻和切割木材、紙張、皮革、丙烯酸和塑料。
物品清單
所有可能需要的物品都盡可能的考慮到了,除了護目鏡,其他工具都不是必須的,都是搭建過程中會用到的,所以順便列出來。
組件清單
| 名稱 | 數量 | 備注 |
| Arduino 控制板 | 1 | |
| CNC 防護罩 V3 | 1 | |
| A4988 驅動模塊 | 2 | DRV8255也可以用,A4988就夠了,這2個驅動直接插到CNC Shield V3里就可以了。 |
| DVD-ROM光碟 | 2 | 也有人用DVD-RW來換激光頭,但是需要很強的動手能力,不建議初學者使用。 |
| 250mV 650nm 激光 | 1 | |
| 12mm 激光輻射器 | 1 | |
| MOS觸發開關驅動模塊 | 1 | 將PWM信號轉換為激光電壓。 |
| 12V電源 | 1 | 可以使用鋰電池或者12V電源匹配器。 |
必備工具
1.萬用表。
2.烙鐵。
3.膠槍。
4.迷你電動研磨機。
5.650nm 激光護目鏡(激光會對眼睛造成不可逆的傷害,確保每個人在打開激光電源前都佩戴激光護目鏡,并確保護目鏡能夠保護 650nm 激光波長)。
DIY步驟
步驟 1. 拆卸 DVD-Rom
1.1. DVD-Rom 驅動器中只需要步進電機組件和激光二極管。我沒有找到我的 DVD-Rom 附帶的塑料部件,這非常難拆卸。所以我拆開了 3 個 DVD-Rom 驅動器,只使用了兩個的零件。拆卸過程非常困難,我拆開的大多數 DVD-Rom 驅動器都是如此。
1.2. 卸下驅動器底部的螺絲后,您可以像掀開蓋子一樣將其掀開。您很可能會在底蓋下看到 2 塊電路板,這兩塊電路板對我們來說都沒用。但請記住保留其他有用的部件以用于其他手工制作項目。例如,有一個小型直流電機值得留在前電路板下。
1.3. 現在你應該把前面板和前托盤一起拆下來。當你拉出托盤時,前面板就會松動(只需使用發夾和前面板上的小孔即可)。
1.4. 接下來的步驟需要卸下螺釘,也許還需要一些蠻力。卸下兩個電路板。小心連接步進電機的電纜。這個電機需要拆下。
1.5. 如果你將 DVD-Rom 驅動器正面朝上放置并卸下頂蓋,你應該會找到我們要找的東西 - 步進電機組件。擰下螺絲,然后將其取出。
1.6. 現在我們已經拆下了步進電機組件,是時候進行一些清潔了。拆下主軸電機,它可能很有用,但我發現它太笨重了,無法驅動,所以我放棄了它們。它們通常用 3 個非常小的螺絲固定,盡管有時它們是較大組件的一部分,因此在拆卸它們時要小心,不要折斷支撐鏡頭的 2 個桿。
1.7. 至于鏡頭,就用最合適的方法把它拆下來,留下一個光滑的表面,然后再在上面連接一些其他部件。注意不要損壞DVDR驅動器的激光二極管。
步驟2.焊接步進電機電纜
拆解結構中,步進電機的位置如圖所示:

不同光驅的步進電機不一樣,所以線序不好確定,不過我們可以觀察從步進電機引出的線纜,按照線纜的焊接順序就可以了。(先不考慮接線問題)
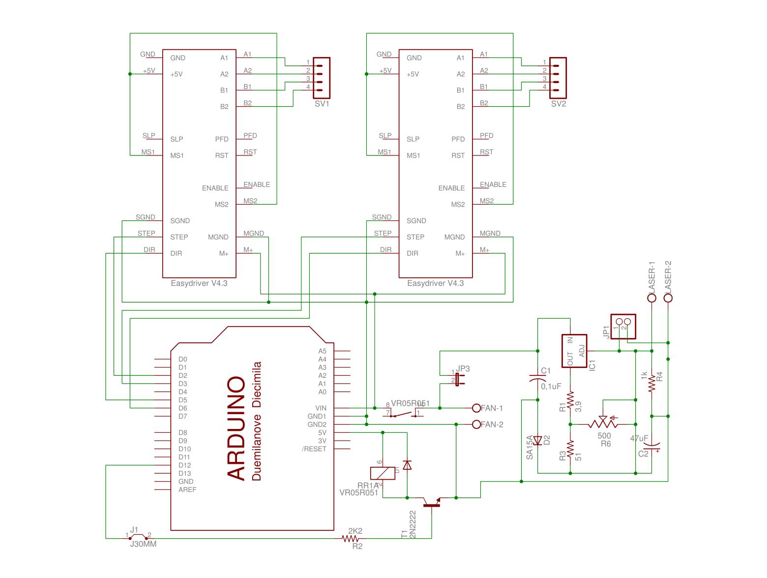
步驟3.連接電路
電路連接如圖所示:

將萬用表調到通斷檔,將萬用表正負極接在2個相鄰的引腳上,萬用表發出的聲音就是通道,也就是同一個線圈。此步進電機是4線2相步進電機,有2組線圈,我們只要確認一下就可以了。
項目中需要用到的A4988步進電機驅動模塊。

引腳定義及細分分辨率配置。

A4988典型應用電路圖。

CNC Shield V3相關功能的引腳定義。

Arduino UNO R3 的引腳定義。綠色標記是 Arduino 的引腳定義,紫色標記是 CNC Shield V3 的引腳定義。

下面是需要用到的Arduino UNO R3、CNC Shield V3、以及繼電器模塊,安裝時只要將CNC Shield V3插入Arduino UNO R3對應的接口插座即可。

將X、Y軸步進電機運動機構及激光模塊安裝到之前準備好的支架上。

步驟4. GRBL 固件燒錄
固件可以使用XLoader燒錄,或者用Arduino IDE編譯并上傳。
本作品采用XLoader進行燒寫,GRBL固件版本號為grbl_v0_9j,其他固件版本類似,請自行測試。
方法一:XLoader刻錄
1.準備XLoader刻錄機,grbl_v0_9j.hex固件。
2、Arduino控制板連接到電腦USB串口。
3.打開XLoader燒錄器,選擇grbl_v0_9j.hex ,點擊上傳進行燒錄。
4、軟件燒寫成功后,再次上電,串口會輸出如下信息,注意波特率要設置為115200。

方法2:Arduino IDE編譯
1.在Github(https://github.com/gnea/grbl)上下載grbl_v1_1h.zip檔案。
2.打開Arduino IDE,選擇Project -> Load Library -> Add .ZIP Library,選擇下載的壓縮包。
3.選擇文件->示例->grbl->grblUpload
4.點擊upload按鈕進行上傳,配置文件在config.h中,這里不需要修改,使用默認配置即可。
步驟5.固件測試
固件上傳成功后,就可以設置固件,打開GRBL上位機軟件CNCjs(這里使用CNCjs作為測試軟件,其他GRBL控制軟件使用方法相同,目的是給arduino發送g-code或者設置指令,可以參考學習使用)。
5.1. 連接Arduino。
5.2. 配置 GRBL 固件。
在控制臺中輸入以下命令:
$100 = 106.666 (x, 步長/毫米) //設置 X 軸速度。
$101 = 106.666 (y, step/mm) //設置 Y 軸速度。
$130 = 36.000(x 最大行程,mm)//設置 X 軸最大行程。
$131 = 36.000 (y 最大行程,mm) //設置 Y 軸的最大行程。
5.3. 測試固件。
使用坐標軸組件中的移動按鈕檢查移動行程是否正確,若移動行程不正確則調整X、Y軸的移動速度。
使用激光器組件中的【激光器測試】與【激光器關閉】測試激光器是否能夠成功開啟與關閉(開啟激光器前請務必佩戴護目鏡)。
步驟6.框架結構
這里制作沒有用到其他材料,全部利用廢棄的光驅外殼打造,所以激光蝕刻機架并不復雜,采用熱熔膠連接。只要實現X軸、Y軸的靈活移動即可。


準備一塊合適大小的背板(這里用的是光驅的外殼)粘在底部滑塊上,用扎帶把裝好散熱片的激光頭綁在左右移動的滑塊上,這里的Y軸帶動背板前后移動,X軸帶動激光頭左右移動。


至此,所有硬件部分都連接好了,如果沒有意外的話,激光雕刻系統就可以正常工作了。
第七步、雕刻與調試
雕刻只需要將G代碼文件加載到上位機軟件(CNCjs)中點擊運行即可。生成G代碼的方法有很多,大家可以自行搜索。
接下來是激動人心的時刻,您可以在木材、中密度纖維板、膠合板、丙烯酸、塑料和其他材料上打印一些您喜歡的文字或圖形。
要考慮的事情
1、在決定離開前,需要明確此款激光雕刻機的功率只能雕刻不反射藍、綠、黑色等紅光的亞克力、皮革、小木片,行程為37mmX37mm,僅可用于學習測試,不可商用。
2、重要的事情說3遍:打開激光電源前務必佩戴護目鏡,并提醒周圍的人注意激光雕刻和切割的危險。
3、如果步進電機發燙,需要用十字螺絲刀旋轉A4988驅動器上的電位器,以降低工作電流。
看完上面的內容,你是不是覺得自己制作一臺這樣的激光雕刻機很簡單呢?如果你感興趣的話,趕緊也做一個吧。





